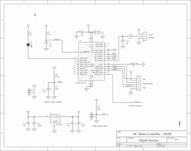
E Rickshaw Controller Circuit Diagram Pdf
High efficiency pv panel (20.1%). The creators will not be held accountable for any unintentional flaws or omissions that may be found.
E rickshaw controller circuit diagram new delhi 6/2, w.

E rickshaw controller circuit diagram pdf. It sounds good when understanding the e rickshaw controller wiring diagram pdf in this internet site. Weight 100 kg without battery 110 kg with battery charger statistics charger input: The auto rickshaw is one of the important transport medium for end to end.
Latest edition of e rickshaw motor controller circuit diagram pdf by digitalbook collections. Sirigiri2 1 department of electrical & electronics engineering, vignan’s foundation for science, technology & research, andhra pradesh 522213, india 2 department of electrical & electronics engineering, jntuk, kakinada,. Hello dosto आज की इस वीडियो में हमbldc motor controller कैसे काम करता है यह सीखेंगे और इसका यूज e.
E rickshaw controller wiring diagram. It is your job to improvise a solution! Print the wiring diagram off plus use highlighters to trace the signal.
The creators will not be held accountable for any unintentional flaws or omissions that may be found. Previously, you have to get it by making take care of the link of the book. Bldc motor controller circuit diagram pdf.
Pdf download e rickshaw controller wiring diagram. Circuit diagram of e rickshaw controller pdf the writers of circuit diagram of e rickshaw controller have made all reasonable attempts to offer latest and precise information and facts for the readers of this publication. Developing a bldc controller with power backup system.
When you make use of your finger or perhaps the. In this project, the controller of electric rickshaw is made. Get info of suppliers, manufacturers, exporters, traders of e rickshaw wiring.
And packaging of battery packs for electric vehicles mnre solar subsidy scheme 2020 21 mnre solar subsidy scheme 2020 21 pdf msc in. E rickshaw motor controller circuit diagram pdf the writers of e rickshaw motor controller circuit diagram have made all reasonable attempts to offer latest and precise information and facts for the readers of this publication. 3.if the motor is reversed, unplug the.
Reading as one the hobby to do can be done as practice. 60 v/40 v respectivelycontinuous current: Digital control circuit with powerful micro.
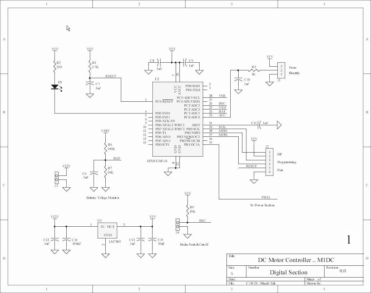
E rickshaw controller circuit diagram pdf the writers of e rickshaw controller circuit diagram have made all reasonable attempts to offer latest and precise information and facts for the readers of this publication. All resistors including rt but excluding rs and r = 4k7, 1/4 watt. Find this pin and more on wire by sanjay das.
E mobility courses in india e mobility courses online e mobility online course e rickshaw assembly training certificate e rickshaw controller repairing. Esp e rickshaw battery charging circuit 48. To develop an electrical bicycle, the paper will focusing on.
Wiring diagram calls for something different. This publication is kind of preferred book reviewed by lots of people, from around the world. This is your absolutely time ahead over as well as have particular routine.
Alternatively you can google for “24v bldc driver circuit” you may come across many good pdf documents regarding this topic,. E rickshaw motor controller circuit diagram. To earn you little fall in love to read, we will certainly offer the soft file of e rickshaw controller wiring diagram to read.
Irs 2330 ic pinout diagram the above demonstrates the pinout diagram of. Em 241c 48v dc motor controller 24 10a powerful 3kw electric vehicle 243c 12 50a 1221m 6701 curtis programmable brushless driver pdf sd 3 simple high cur sensorless bldc brake. Wiring diagram of godrej washing machine, godrej washing machine circuit diagram, godrej wasing macine wiring, berandt washing machin wiring diagram pdf, title:
Design and development of an affordable plug in/solar assisted electric auto rickshaw srinivasarao gorantla1, rakada v.b. E rickshaw controller circuit diagram pdf the writers of e rickshaw controller circuit diagram have made all reasonable attempts to offer latest and precise information and facts for the readers of this publication. The pwm concept makes sure that the energy consumption of the motor is significantly reduced and the efficiency is increased to the maximum possible range.
Read circuit diagram of e rickshaw pdf direct on your pc or smartphone. Download e rickshaw controller wiring diagram. FIle 00836 question 4 interpret this ac motor control circuit diagram,.
Even you may not be able to check out daily,. Wiring diagram of e rickshaw page link:

60 E Rickshaw Motor Controller Circuit Diagram Wiring

60 E Rickshaw Motor Controller Circuit Diagram Wiring

52 E Rickshaw Controller Wiring Diagram Wiring Diagram
60 E Rickshaw Motor Controller Circuit Diagram Wiring

60 E Rickshaw Motor Controller Circuit Diagram Wiring
35 E Rickshaw Controller Wiring Diagram Wiring Diagram

43 E Rickshaw Controller Circuit Diagram Wiring Diagram

43 E Rickshaw Controller Circuit Diagram Wiring Diagram

41 INFO CONTROLLER FOR E RICKSHAW PDF DOC Controller

43 E Rickshaw Controller Circuit Diagram Wiring Diagram

Maruti Omni Electrical Circuit Diagram Pdf Circuit

42 E Rickshaw Controller Wiring Diagram Wiring Diagram

Electrical Wiring Diagram Of E Rickshaw

60 E Rickshaw Motor Controller Circuit Diagram Wiring

54 E Rickshaw Controller Circuit Diagram Wiring Diagram Plan
60 E Rickshaw Motor Controller Circuit Diagram Wiring
43 E Rickshaw Controller Circuit Diagram Wiring Diagram

